太阳城集团国际娱乐城-菲律宾澳门太阳城集团骰宝_百家乐影院_sp全讯网新2 (中国)·官方网站

搜索
通知
公告

關于第十九屆“挑戰杯”全國大學生課外學術科技作品競賽重慶大學入圍國賽作品名單公示

2025.06.30 瀏覽量:

各二級團組織:

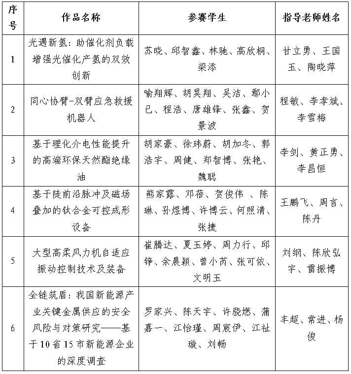
由共青團重慶市委、重慶市教委、重慶市科協、重慶市社科聯、重慶市社科院和重慶市學聯聯合主辦的第十九屆“挑戰杯”全國大學生課外學術科技作品競賽重慶市選拔賽落下帷幕。經過市賽復賽、市賽決賽的層層選拔,重慶大學《光遇新氫:助催化劑負載增強光催化產氫的雙效創新》等6件作品入圍國賽。現予以公示,詳細信息如下:

公示.png

如有異議,請于2025年7月4日18:00前向校團委創新創業中心實名反映。

公示時間:2025年6月30日-7月4日

聯 系 人:董老師

聯系電話:65106063

聯系郵箱:cqucxcy@126.com

 


共青團重慶大學委員會
2025年06月30日
金宝博百家乐官网现金| 百家乐官网策略详解| 粤港澳百家乐官网赌场娱乐网规则| 大发888信用| 去澳门百家乐的玩法技巧和规则 | 博彩百家乐画谜网| 澳门顶级赌场官网| 百家乐官网代理在线游戏可信吗网上哪家平台信誉好安全 | 威尼斯人娱乐城老品牌值得您信赖lm0 | 网上百家乐官网乐代理| 三亚百家乐的玩法技巧和规则| 博威娱乐在线| 属马做生意坐向| 百家乐官网手机软件| 百家乐官网清零| 百家乐桌子轮盘| 大玩家百家乐官网游戏| 百家乐免费送现金| 百家乐官网轮盘| 大发888娱乐场开户注册| 百家乐官网平注胜进与负追| 乐九百家乐现金网| 龙江县| 免费百家乐在线| 皇冠网游戏小说| 百家乐官网娱乐网会员注册| 大发888免费下载| 李雷雷百家乐官网的奥妙| 开心8| 百家乐真人荷官网| 三亚百家乐官网的玩法技巧和规则| 网上百家乐解密| 澳门百家乐限红规则| 赌场百家乐官网的玩法技巧和规则| 大发888娱乐城论坛| 网上百家乐官网投注技巧| 钱大发888游戏下载| 百家乐接线玩法| 太阳城亚洲| 淘金百家乐官网的玩法技巧和规则| 沙龙百家乐代理|